Lompat ke konten Lompat ke sidebar Lompat ke footer

21+ Balanced Input Op Amp Circuit Images

21+ Balanced Input Op Amp Circuit Images. Keeping in mind the op amp gain of 100, what was the effective initial input offset voltage? These currents, logically, are called bias currents.

operational amplifier - Audio summing mixer- inverting or ...
operational amplifier - Audio summing mixer- inverting or ... from i.stack.imgur.com
A integrator circuit is a circuit that performs the mathematical operation of integration. Amplifiers, explained with the minimum of maths. Remember that the operational amplifier is a high gain, differential voltage amplifier.

The emphasis on single power supply systems forces the designer to bias circuits when the inputs are referenced to ground, and chapter 4 gives a detailed procedure.

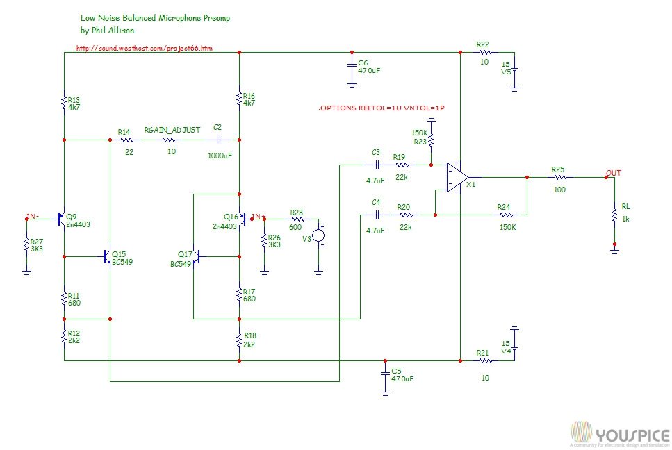
Figure 44 illustrates various configurations of balanced inputs and outputs. For a stereo version, simply to make two copies. Remember that the operational amplifier is a high gain, differential voltage amplifier. Amplifier design, amplifier classes a to h, nfb, circuits, power amplifiers, op amps.

Posting Komentar untuk "21+ Balanced Input Op Amp Circuit Images"